資訊分(fēn)類
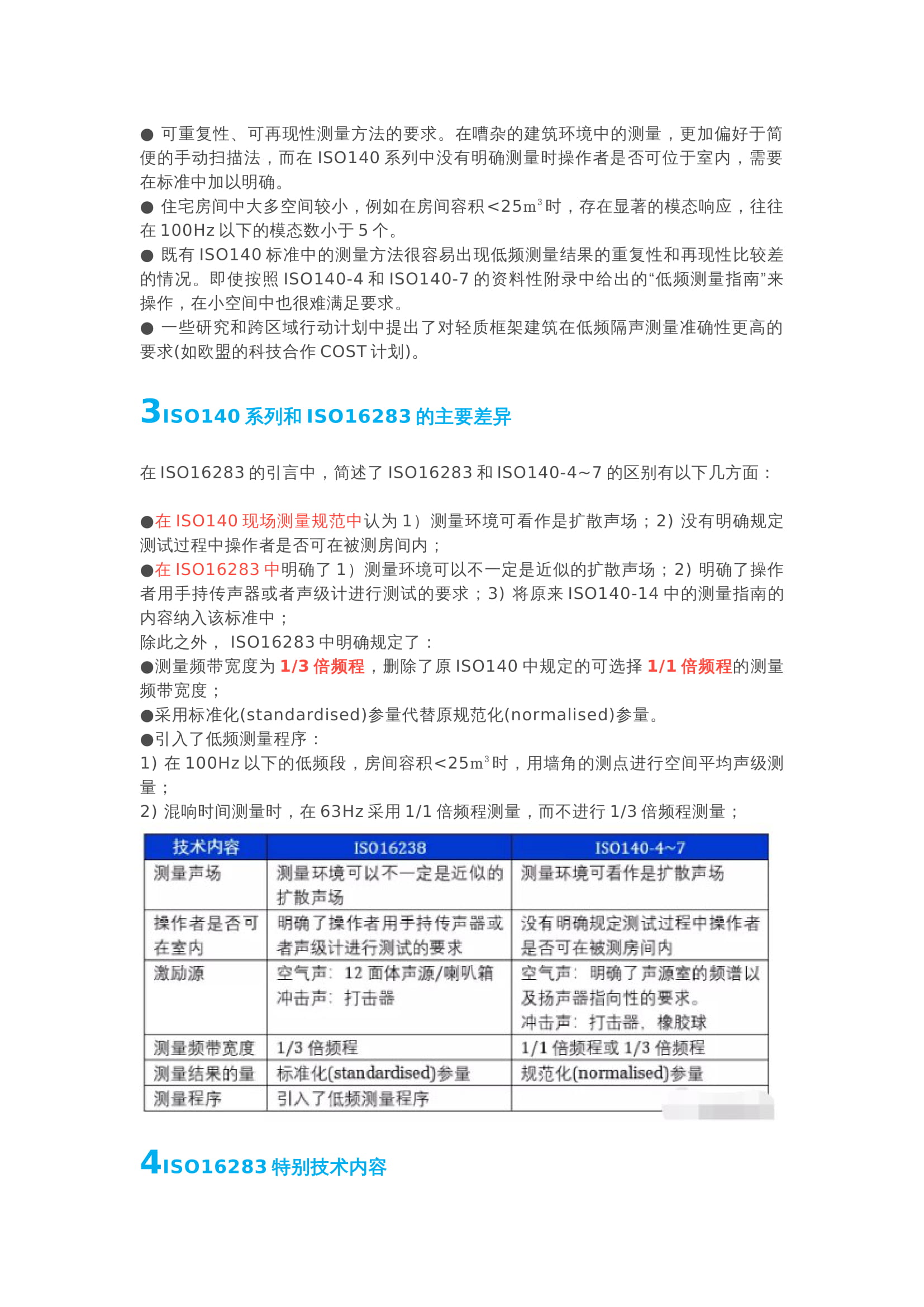
聲學标準解讀(dú):1 現場(chǎng)隔聲測量标準ISO140和(hé) ISO16283的(de)對比
- 分(fēn)類:行(xíng)業(yè)新聞
- 作者:
- 來源:
- 發布時間:2021-01-18 09:38
- 訪問量:
聲學标準解讀(dú):1 現場(chǎng)隔聲測量标準ISO140和(hé) ISO16283的(de)對比
【概要描述】
- 分(fēn)類:行(xíng)業(yè)新聞
- 作者:
- 來源:
- 發布時間:2021-01-18 09:38
- 訪問量:
詳情









掃二維碼用(yòng)手機看
上(shàng)一個(gè):
常用(yòng)金(jīn)屬材料中各種化學成分(fēn)的(de)作用(yòng)及影響
上(shàng)一個(gè):
常用(yòng)金(jīn)屬材料中各種化學成分(fēn)的(de)作用(yòng)及影響
關注我們
Copyright © 2019 合肥華昌質量技術服務有限公司 版權所有(yǒu) 京ICP證000000号 網站建設:中企動力 合肥